ecl-logo Documentation

EmeraldSmoothHistogram

EmeraldSmoothHistogram[dataset]chart

creates a SmoothHistogram from dataset.

EmeraldSmoothHistogram[datasets]chart

creates a SmoothHistogram displaying each input dataset in datasets.

Details

    Input
    Output
    Data Specifications Options
    Frame Options
    Grid Options
    Image Format Options
    Plot Labeling Options
    Plot Range Options
    Plot Style Options
    General Options

Examples

Basic Examples  (2)

Create a smooth histogram:

Create a smooth histogram containing multiple data sets:

Additional Examples  (5)

Quantity Arrays  (3)

Chart a single data set given as a QuantityArray:

A list of quantity array data sets:

Given a QuantityArray containing a single group of data sets:

Units  (2)

Data with units:

Data units can be different, but must be compatible:

Options  (65)

AlignmentPoint  (1)

When this graphic is used within an Inset, AlignmentPoint determines the coordinates in this graphic to which it will be aligned in the enclosing graphic:

AspectRatio  (1)

Change the aspect ratio of the histogram chart:

Axes  (1)

Remove the axes ticks to False:

AxesLabel  (1)

Add label for an axis. Note that Frame->False is required to get the correct behavior for Axes:

AxesOrigin  (1)

Change the origin of the axes to left in the x-direction. Note that Frame->False is required to get the correct behavior for Axes:

AxesStyle  (1)

Change the style of the axes to be orange and thick with a different font size. Note that Frame->False is required to get the correct behavior for Axes:

Background  (1)

Change the background color to light blue:

BaseStyle  (1)

Change the base style of the plot:

ClippingStyle  (1)

Change the clipping style to show different line styles if the data is cut in a certain region:

ColorFunction  (1)

Provide a custom color function based on the data x coordinate values:

ColorFunctionScaling  (1)

Provide a custom color function based on the data y coordinate values and scaling the color based on the values:

DisplayFunction  (1)

Provide the output as a clickable button:

DistributionFunction  (1)

Specify the distribution function used for plotting the histogram. This can be PDF, CDF, and a number of other options:

Epilog  (2)

Epilogs explicitly specified are joined onto any epilogs created by EmeraldSmoothHistogram:

Add points that approximate the distribution to the histogram line that is rendered after the line:

Filling  (2)

Fill under the histogram either top, bottom or with respect to a certain axis or certain y value:

Fill one curve with respect to another curve:

FillingStyle  (1)

Fill with gray under the surface in a certain region:

FormatType  (1)

Add a textbox with standard form:

Frame  (4)

Specify the frames, as {{left,right},{bottom,top}}. If True, all frames will be drawn:

Set Frame->True to use a frame on all four sides of the plot:

Set Frame->None to hide the frame:

Set Frame with format {{left,right},{bottom,top}} to selectively enable or disable frame walls:

FrameLabel  (4)

Specify frame labels for unitless data:

Override a default label:

Specify frame labels for unitless data:

Override a default label:

FrameStyle  (3)

Specify the frames style, including the color and line style:

Apply styling to the frame of the plot:

Apply different stylings to each frame wall, referenced using {{left,right},{bottom,top}}:

FrameTicks  (1)

Custom define the location of the ticks in x and y axes:

FrameTicksStyle  (2)

Apply styling to all FrameTicks in the plot:

Apply a different styling to each frame wall, using {{left,right},{bottom,top}} syntax:

FrameUnits  (1)

Specify a label and automatically append the data's units:

GridLines  (2)

Show grid lines at specific locations in x and y axes:

Controlling the style of the grid lines:

GridLinesStyle  (1)

Use a specific grid style for all grid lines:

ImageMargins  (1)

Add margin to the graphics:

ImageSize  (1)

Change the size of the image:

LabelStyle  (1)

Change the label style, the font, fontsize and color:

MaxRecursion  (2)

Default sampling mesh used for showing the distribution. Each level of MaxRecursion will subdivide the initial mesh into a finer mesh:

Change the default sampling mesh used for showing the distribution:

Mesh  (1)

Use a specifc mesh style for 10 mesh points at certain locations:

MeshFunctions  (1)

Use x values to describe the mesh function to change some segments of the histogram line:

MeshShading  (1)

Use a two color pattern to show the mesh points:

MeshStyle  (2)

Use a red mesh in the x direction:

Use a red mesh in the x direction:

PerformanceGoal  (1)

Change the performance goal to either Speed or Quality:

PlotLabel  (1)

Add the plot label for the whole plot:

PlotLegends  (1)

Add the plot legends for each of the distributions:

PlotPoints  (1)

Use more initial points to get a smoother curve:

PlotRange  (2)

Specify plot range for primary data. Units in PlotRange must be compatible with primary data units:

Can mix explicit specification with Automatic resolution:

PlotRangeClipping  (1)

Allow plot range clipping:

PlotRangePadding  (1)

Add paddings to the graphics:

PlotStyle  (1)

Change the style of the plot:

PlotTheme  (1)

A number of options for PlotTheme exist. Please use ctrl+k in your notebook to find out more:

Prolog  (1)

Add a prolog to the plot:

RegionFunction  (1)

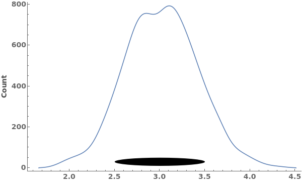
Show the histogram only in a certain region:

RotateLabel  (1)

Specify if the labels of the y-axis should be rotated:

Scale  (1)

Plot on log scale:

TargetUnits  (2)

Specify target x-unit for data. If Automatic, the value is taken as the data's unit. TargetUnits must be compatible with the data's units:

Incompatible target unit triggers a message and returns $Failed:

WorkingPrecision  (1)

Change the working precision of the sampling:

Zoomable  (1)

Make the plot zoomable:

Messages  (2)

IncompatibleUnits  (2)

Incompatible units within a data set:

Incompatible units across data sets: