ExperimentAdjustpH
ExperimentAdjustpH[Samples,TargetpHs]⟹Protocol
generates a Protocol to adjust the pH of the provided Samples to the TargetpHs.
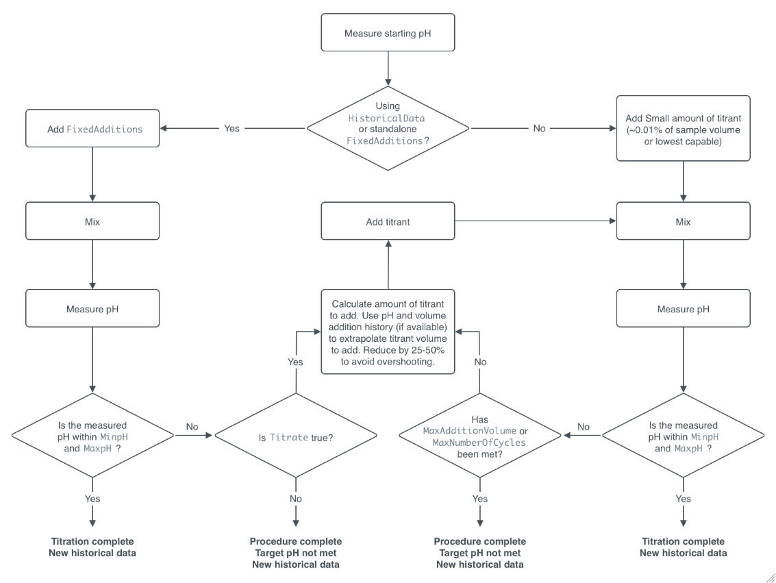
Adjust pH will add acid and/or base titrant to change a solution's pH to the desired value. Adjustment proceeds in cycles where titrant is added in a small increment, the solution is mixed, and the pH is measured.
Experimental Principles
Instrumentation

SevenExcellence (for pH)


Figure 2.1.1: Seven Excellence methods can be pre-programmed with Mothod Modules. pH probes are held with a holding arm for pH measurements of samples by submerging into samples or measuring on surface of samples.
Mettler Toledo InLab Micro


Figure 2.2.1: The probe is immersed in the test sample. pH is measured by measuring the generated voltage between two electrodes which directly proportional to the pH of the solution.
Mettler Toledo InLab Reach 225


Figure 2.3.1: The probe is immersed in the test sample. pH is measured by measuring the generated voltage between two electrodes which directly proportional to the pH of the solution.
Microlab 600 (ML600) pH Titrator

Experiment Options
General
TitrationMethod
For each member of the input samples, if the transfer of acid and base for pH adjustment is manual or robotic. For each input sample, if TitrationMethod is Robotic, the pH adjustment will be performed by pHTitrator and the pH measurement will be performed by SevenExcellence pH Meter with remote control.
Default Calculation: For each input sample, TitrationMethod is Manual if Aliquot is True, or either of TitratingAcid and TitratingBase is not liquid, or pHMixType is not Stir, or pHMeter is not SevenExcellence. Otherwise, TitrationMethod is Robotic.
TitrationInstrument
For each member of the input samples, the instrument for making robotic transfer of acid and base in pH adjustment.
Default Calculation: For each input sample, if TitrationMethod is Robotic, TitrationInstrument will be Model[Instrument, pHTitrator, "Microlab 600 (ML600) pH Titrator"]. Otherwise, TitrationInstrument will be Null.
Pattern Description: An object of type or subtype Model[Instrument, pHTitrator] or Object[Instrument, pHTitrator] or Null.
Programmatic Pattern: (ObjectP[{Model[Instrument, pHTitrator], Object[Instrument, pHTitrator]}] | Automatic) | Null
NumberOfReplicates
The number of times to repeat the adjustment on each provided 'sample'. Only available when Aliquot->True and ConsolidateAliquots->False.
Pattern Description: Greater than or equal to 2 and less than or equal to 10 in increments of 1 or Null.
Pre-Tritrated Additions
HistoricalData
The pH adjustment data used to determine the fixed additions in this protocol. The fixed additions and the titrant reflected in the data will be added as fixed additions in this protocol.
Default Calculation: Automatically set to use data for an aliquot of the sample whose pH is being adjusted. If no aliquot pHing data exists, data from a sample with the same model or composition will be used. Data for an adjustment that didn't overshoot will be used first. Otherwise, data from the adjustment which got closest to the target pH before overshooting will be used and the amount of titrant added before the overshoot event will be added in this protocol.
Pre-Titrated Additions
FixedAdditions
Default Calculation: Defaults to use the fixed additions and the titrant values from the historical data.
Programmatic Pattern: ({{RangeP[0*Milligram, 1*Kilogram] | RangeP[0*Milliliter, 20*Liter] | RangeP[1, 100, 1], ObjectP[{Model[Sample], Object[Sample]}] | _String}..} | None) | Automatic
pH Measurement
pHMeter
Default Calculation: For each input sample, the pH meter chosen is the first pH probe that fits into the container of the sample.
Pattern Description: An object of type or subtype Object[Instrument, pHMeter] or Model[Instrument, pHMeter]
Programmatic Pattern: ObjectP[{Object[Instrument, pHMeter], Model[Instrument, pHMeter]}] | Automatic
ProbeType
For each member of the input samples, the type of pH meter (Surface or Immersion) to be used for measurement.
Default Calculation: For each input sample, the type of pH meter is choosen based on minimizing the aliquot volume.
Probe
Default Calculation: If the sample volume is small, a microprobe will be chosen. Otherwise, set to the large immersion probe.
Pattern Description: An object of type or subtype Object[Part, pHProbe] or Model[Part, pHProbe] or Null.
AcquisitionTime
The amount of time that data from the pH sensor should be acquired. 0 Second indicates that the pH sensor should be pinged instantaneously, collecting only 1 data point. When set, SensorNet pings the instrument in 1 second intervals. This option cannot be set for the non-Sensor Array pH instruments since they only provide a single pH reading.
Default Calculation: Resolves to 5 Second if the probe is connected to our SensorNet system; otherwise, set to Null.
Pattern Description: Greater than or equal to 0 seconds and less than or equal to 30 minutes or Null.
TemperatureCorrection
Defines the relationship between temperature and pH. Linear: Use for the temperature correction of medium and highly conductive solutions. Off: The pH value at the current temperature is displayed.
pHAliquot
Indicates if an aliquot should be taken from the input sample and used to measure the pH, as opposed to directly immersing the probe in the input sample.
pHAliquotVolume
Pattern Description: Greater than or equal to 1 microliter and less than or equal to 20 liters or Null.
RecoupSample
Indicates if the aliquot used to measure the pH should be returned to source container after each reading.
pH Titration
Titrate
Indicates if titrating acid and/or base should be added until the pH is within the bounds specified by MinpH and MaxpH or until MaxNumberOfCycles or MaxAdditionVolume is reached. If Titrate is False, only FixedAdditions will be added to adjust pH.
TitratingAcid
Pattern Description: An object of type or subtype Model[Sample] or Object[Sample] or a prepared sample or Null.
TitratingBase
Pattern Description: An object of type or subtype Model[Sample] or Object[Sample] or a prepared sample or Null.
Mixing
pHMixType
Default Calculation: Automatically sets based on the container of the sample and the Mix option. Specifically, if Mix is set to False, the option is set to Null. If pHMixInstrument is specified, the option is set based on the specified pHMixInstrument. If pHMixRate and Time are Null, when pHMixVolume is Null or larger than 50ml, the option is set to Invert, otherwise set to Pipette. If SonicationAmplitude, MaxTemperature, or DutyCycle is not Null, the option is set to Homogenizer. If pHMixRate is set, the option is set base on any instrument that is capable of mixing the sample at the specified pHMixRate.
Pattern Description: Roll, Vortex, Sonicate, Pipette, Invert, Stir, Shake, Homogenize, Swirl, Disrupt, or Nutate or Null.
pHMixUntilDissolved
Indicates if the mix should be continued up to the MaxTime or MaxNumberOfpHMixes (chosen according to the mix Type), in an attempt dissolve any solute.
pHMixInstrument
Default Calculation: Automatically resolves based on the options Mix, Temperature, pHMixType and container of the sample.
Pattern Description: An object of type or subtype Model[Instrument, Roller], Model[Instrument, OverheadStirrer], Model[Instrument, Vortex], Model[Instrument, Shaker], Model[Instrument, BottleRoller], Model[Instrument, Roller], Model[Instrument, Sonicator], Model[Instrument, HeatBlock], Model[Instrument, Homogenizer], Model[Instrument, Disruptor], Model[Instrument, Nutator], Model[Instrument, Thermocycler], Model[Instrument, EnvironmentalChamber], Model[Instrument, Pipette], Object[Instrument, Roller], Object[Instrument, OverheadStirrer], Object[Instrument, Vortex], Object[Instrument, Shaker], Object[Instrument, BottleRoller], Object[Instrument, Roller], Object[Instrument, Sonicator], Object[Instrument, HeatBlock], Object[Instrument, Homogenizer], Object[Instrument, Disruptor], Object[Instrument, Nutator], Object[Instrument, Thermocycler], Object[Instrument, EnvironmentalChamber], or Object[Instrument, Pipette] or Null.
pHMixTime
MaxpHMixTime
Maximum duration of time for which the samples will be mixed, in an attempt to dissolve any solute, if the pHMixUntilDissolved option is chosen. Note this option only applies for mix type: Shake, Roll, Vortex or Sonicate.
pHMixDutyCycle
Specifies how the homogenizer should mix the given sample via pulsation of the sonication horn. This duty cycle is repeated indefinitely until the specified Time/MaxTime has elapsed. This option can only be set when mixing via homogenization.
Default Calculation: Automatically resolves to {10 Millisecond, 10 Millisecond} if mixing by homogenization.
pHMixRate
Default Calculation: Automatically, resolves based on the sample container and instrument instrument model.
Pattern Description: Greater than or equal to 0.2 revolutions per minute and less than or equal to 3200 revolutions per minute or Null.
NumberOfpHMixes
Pattern Description: Greater than or equal to 1 and less than or equal to 50 in increments of 1 or Null.
MaxNumberOfpHMixes
Maximum number of times for which the samples will be mixed, in an attempt to dissolve any solute, if the pHMixUntilDissolved option is chosen. Note this option only applies for mix type: Pipette or Invert.
Pattern Description: Greater than or equal to 1 and less than or equal to 50 in increments of 1 or Null.
pHMixVolume
The volume of the sample that should be pipetted up and down to mix if mix Type: Pipette, is chosen.
Pattern Description: Greater than or equal to 1 microliter and less than or equal to 50 milliliters or Null.
pHMixTemperature
The temperature of the device that should be used to mix/incubate the sample. If mixing via homogenization, the pulse duty cycle of the sonication horn will automatically adjust if the measured temperature of the sample exceeds this set temperature.
Pattern Description: Ambient or greater than or equal to -20 degrees Celsius and less than or equal to 500 degrees Celsius or Null.
Programmatic Pattern: ((RangeP[$MinIncubationTemperature, $MaxIncubationTemperature] | Ambient) | Automatic) | Null
MaxpHMixTemperature
The maximum temperature that the sample should reach during mixing via homogenization. If the measured temperature is above this MaxTemperature, the homogenizer will turn off until the measured temperature is 2C below the MaxTemperature, then it will automatically resume.
Pattern Description: Greater than or equal to 0 degrees Celsius and less than or equal to 100 degrees Celsius or Null.
pHHomogenizingAmplitude
The amplitude of the sonication horn when mixing via homogenization. When using a microtip horn (ex. for 2mL and 15mL tubes), the maximum amplitude is 70 Percent, as specified by the manufacturer, in order not to damage the instrument.
Pattern Description: Greater than or equal to 10 percent and less than or equal to 100 percent or Null.
pHing Limits
MinpH
The values used to set the lower end of the nominal pH range. If the measured pH is between this minimum and the MaxpH titrations will stop. If the MaxNumberOfCycles or the MaxAdditionVolume is reached first, than the final pH may not be above this minimum.
MaxpH
The values used to set the upper end of the nominal pH range. If the measured pH is above the MinpH and below this maximum pH titrations will stop. If the MaxNumberOfCycles or the MaxAdditionVolume is reached first, than the final pH may not be below this maximum.
MaxAdditionVolume
Indicates the maximum volume of TitratingAcid and TitratingBase that can be added during the course of titration before the experiment will continue, even if the nominalpH is not reached (pHsAchieved->False).
Default Calculation: Defaults to 6.8% of the TotalVolume, unless it exceeds the specified sample container or is specified by StockSolution sample model.
MaxNumberOfCycles
Indicates the maximum number of additions to make before stopping titrations during the course of titration before the experiment will continue, even if the nominalpH is not reached (pHsAchieved->False).
Default Calculation: Set to the MaxNumberOfpHingCycles value in ModelOut. Otherwise, defaults to 10 if TitrationMethod is Manual or 50 if TitrationMethod is Robotic.
MaxAcidAmountPerCycle
Default Calculation: Defaults to 0.5% of the initial sample volume if titration method is robotic, 2.5% of the initial sample volume if titrant is liquid and titration method is manual, 2 Grams/Liter if titrant is solid.
Programmatic Pattern: ((RangeP[0*Milligram, 1*Kilogram] | RangeP[0*Milliliter, 20*Liter]) | Automatic) | Null
MaxBaseAmountPerCycle
Default Calculation: Defaults to 0.5% of the initial sample volume if titration method is robotic, 2.5% of the initial sample volume if titrant is liquid and titration method is manual, 2 Grams/Liter if titrant is solid.
Programmatic Pattern: ((RangeP[0*Milligram, 1*Kilogram] | RangeP[0*Milliliter, 20*Liter]) | Automatic) | Null
Storage Information
ContainerOut
The container model in which the newly pH-adjusted sample should be stored after all adjustment steps have completed. If NumberOfReplicates is not Null, each replicate will be pooled back into the same ContainerOut. Null indicates the pH-adjusted sample remains in it's current container.
Default Calculation: Automatically selected from ECL's stocked containers based on the volume of solution being prepared.
Pattern Description: An object of type or subtype Model[Container, Vessel] or Object[Container, Vessel] or a prepared sample or Null.
Programmatic Pattern: ((ObjectP[{Model[Container, Vessel], Object[Container, Vessel]}] | _String) | Automatic) | Null
Post Experiment
SamplesOutStorageCondition
The non-default conditions under which any new samples generated by this experiment should be stored after the protocol is completed. If left unset, the new samples will be stored according to their Models' DefaultStorageCondition.
Pattern Description: {AmbientStorage, Refrigerator, Freezer, DeepFreezer, CryogenicStorage, YeastIncubation, YeastShakingIncubation, BacterialIncubation, BacterialShakingIncubation, MammalianIncubation, ViralIncubation, CrystalIncubation, AcceleratedTesting, IntermediateTesting, LongTermTesting, UVVisLightTesting} or Disposal or Null.
Sample Prep Options
Sample Preparation
PreparatoryUnitOperations
Specifies a sequence of transferring, aliquoting, consolidating, or mixing of new or existing samples before the main experiment. These prepared samples can be used in the main experiment by referencing their defined name. For more information, please reference the documentation for ExperimentSampleManipulation.
Pattern Description: List of one or more unit Operation ManualSamplePreparation or RoboticSamplePreparation or unit Operation must match SamplePreparationP entries or Null.
Programmatic Pattern: {((ManualSamplePreparationMethodP | RoboticSamplePreparationMethodP) | SamplePreparationP)..} | Null
PreparatoryPrimitives
Specifies a sequence of transferring, aliquoting, consolidating, or mixing of new or existing samples before the main experiment. These prepared samples can be used in the main experiment by referencing their defined name. For more information, please reference the documentation for ExperimentSampleManipulation.
Pattern Description: List of one or more a primitive with head Define, Transfer, Mix, Aliquot, Consolidation, FillToVolume, Incubate, Filter, Wait, Centrifuge, or Resuspend entries or Null.
Preparatory Incubation
Incubate
Indicates if the SamplesIn should be incubated at a fixed temperature prior to starting the experiment or any aliquoting. Sample Preparation occurs in the order of Incubation, Centrifugation, Filtration, and then Aliquoting (if specified).
Default Calculation: Resolves to True if any of the corresponding Incubation options are set. Otherwise, resolves to False.
IncubationTemperature
Temperature at which the SamplesIn should be incubated for the duration of the IncubationTime prior to starting the experiment.
Pattern Description: Ambient or greater than or equal to -20 degrees Celsius and less than or equal to 500 degrees Celsius or Null.
Programmatic Pattern: ((Ambient | RangeP[$MinIncubationTemperature, $MaxIncubationTemperature]) | Automatic) | Null
IncubationTime
Duration for which SamplesIn should be incubated at the IncubationTemperature, prior to starting the experiment.
Mix
Default Calculation: Automatically resolves to True if any Mix related options are set. Otherwise, resolves to False.
MixType
Default Calculation: Automatically resolves based on the container of the sample and the Mix option.
Pattern Description: Roll, Vortex, Sonicate, Pipette, Invert, Stir, Shake, Homogenize, Swirl, Disrupt, or Nutate or Null.
MixUntilDissolved
Indicates if the mix should be continued up to the MaxIncubationTime or MaxNumberOfMixes (chosen according to the mix Type), in an attempt dissolve any solute. Any mixing/incubation will occur prior to starting the experiment.
Default Calculation: Automatically resolves to True if MaxIncubationTime or MaxNumberOfMixes is set.
MaxIncubationTime
Maximum duration of time for which the samples will be mixed while incubated in an attempt to dissolve any solute, if the MixUntilDissolved option is chosen. This occurs prior to starting the experiment.
Default Calculation: Automatically resolves based on MixType, MixUntilDissolved, and the container of the given sample.
IncubationInstrument
Default Calculation: Automatically resolves based on the options Mix, Temperature, MixType and container of the sample.
Pattern Description: An object of type or subtype Model[Instrument, Roller], Model[Instrument, OverheadStirrer], Model[Instrument, Vortex], Model[Instrument, Shaker], Model[Instrument, BottleRoller], Model[Instrument, Roller], Model[Instrument, Sonicator], Model[Instrument, HeatBlock], Model[Instrument, Homogenizer], Model[Instrument, Disruptor], Model[Instrument, Nutator], Model[Instrument, Thermocycler], Model[Instrument, EnvironmentalChamber], Model[Instrument, Pipette], Object[Instrument, Roller], Object[Instrument, OverheadStirrer], Object[Instrument, Vortex], Object[Instrument, Shaker], Object[Instrument, BottleRoller], Object[Instrument, Roller], Object[Instrument, Sonicator], Object[Instrument, HeatBlock], Object[Instrument, Homogenizer], Object[Instrument, Disruptor], Object[Instrument, Nutator], Object[Instrument, Thermocycler], Object[Instrument, EnvironmentalChamber], or Object[Instrument, Pipette] or Null.
AnnealingTime
Minimum duration for which the SamplesIn should remain in the incubator allowing the system to settle to room temperature after the IncubationTime has passed but prior to starting the experiment.
IncubateAliquotContainer
The desired type of container that should be used to prepare and house the incubation samples which should be used in lieu of the SamplesIn for the experiment.
Programmatic Pattern: ((ObjectP[Model[Container]] | {GreaterEqualP[1, 1] | (Automatic | Null), (ObjectP[{Model[Container], Object[Container]}] | _String) | Automatic}) | Automatic) | Null
IncubateAliquotDestinationWell
The desired position in the corresponding IncubateAliquotContainer in which the aliquot samples will be placed.
Default Calculation: Automatically resolves to A1 in containers with only one position. For plates, fills wells in the order provided by the function AllWells.
IncubateAliquot
The amount of each sample that should be transferred from the SamplesIn into the IncubateAliquotContainer when performing an aliquot before incubation.
Default Calculation: Automatically set as the smaller between the current sample volume and the maximum volume of the destination container.
Pattern Description: All or greater than or equal to 1 microliter and less than or equal to 20 liters or Null.
Preparatory Centrifugation
Centrifuge
Indicates if the SamplesIn should be centrifuged prior to starting the experiment or any aliquoting. Sample Preparation occurs in the order of Incubation, Centrifugation, Filtration, and then Aliquoting (if specified).
Default Calculation: Resolves to True if any of the corresponding Centrifuge options are set. Otherwise, resolves to False.
CentrifugeInstrument
Pattern Description: An object of type or subtype Model[Instrument, Centrifuge] or Object[Instrument, Centrifuge] or Null.
Programmatic Pattern: (ObjectP[{Model[Instrument, Centrifuge], Object[Instrument, Centrifuge]}] | Automatic) | Null
CentrifugeIntensity
The rotational speed or the force that will be applied to the samples by centrifugation prior to starting the experiment.
Pattern Description: Greater than 0 revolutions per minute or greater than 0 standard accelerations due to gravity on the surface of the earth or Null.
Programmatic Pattern: ((GreaterP[0*RPM] | GreaterP[0*GravitationalAcceleration]) | Automatic) | Null
CentrifugeTime
CentrifugeTemperature
The temperature at which the centrifuge chamber should be held while the samples are being centrifuged prior to starting the experiment.
Pattern Description: Ambient or greater than or equal to -10 degrees Celsius and less than or equal to 40 degrees Celsius or Null.
CentrifugeAliquotContainer
The desired type of container that should be used to prepare and house the centrifuge samples which should be used in lieu of the SamplesIn for the experiment.
Programmatic Pattern: ((ObjectP[Model[Container]] | {GreaterEqualP[1, 1] | (Automatic | Null), (ObjectP[{Model[Container], Object[Container]}] | _String) | Automatic}) | Automatic) | Null
CentrifugeAliquotDestinationWell
The desired position in the corresponding AliquotContainer in which the aliquot samples will be placed.
Default Calculation: Automatically resolves to A1 in containers with only one position. For plates, fills wells in the order provided by the function AllWells.
CentrifugeAliquot
The amount of each sample that should be transferred from the SamplesIn into the CentrifugeAliquotContainer when performing an aliquot before centrifugation.
Default Calculation: Automatically set as the smaller between the current sample volume and the maximum volume of the destination container.
Pattern Description: All or greater than or equal to 1 microliter and less than or equal to 20 liters or Null.
Preparatory Filtering
Filtration
Indicates if the SamplesIn should be filter prior to starting the experiment or any aliquoting. Sample Preparation occurs in the order of Incubation, Centrifugation, Filtration, and then Aliquoting (if specified).
Default Calculation: Resolves to True if any of the corresponding Filter options are set. Otherwise, resolves to False.
FiltrationType
Default Calculation: Will automatically resolve to a filtration type appropriate for the volume of sample being filtered.
FilterInstrument
Default Calculation: Will automatically resolved to an instrument appropriate for the filtration type.
Pattern Description: An object of type or subtype Model[Instrument, FilterBlock], Object[Instrument, FilterBlock], Model[Instrument, PeristalticPump], Object[Instrument, PeristalticPump], Model[Instrument, VacuumPump], Object[Instrument, VacuumPump], Model[Instrument, Centrifuge], Object[Instrument, Centrifuge], Model[Instrument, SyringePump], or Object[Instrument, SyringePump] or Null.
Programmatic Pattern: (ObjectP[{Model[Instrument, FilterBlock], Object[Instrument, FilterBlock], Model[Instrument, PeristalticPump], Object[Instrument, PeristalticPump], Model[Instrument, VacuumPump], Object[Instrument, VacuumPump], Model[Instrument, Centrifuge], Object[Instrument, Centrifuge], Model[Instrument, SyringePump], Object[Instrument, SyringePump]}] | Automatic) | Null
Filter
The filter that should be used to remove impurities from the SamplesIn prior to starting the experiment.
Default Calculation: Will automatically resolve to a filter appropriate for the filtration type and instrument.
Pattern Description: An object of type or subtype Model[Container, Plate, Filter], Model[Container, Vessel, Filter], or Model[Item, Filter] or Null.
Programmatic Pattern: (ObjectP[{Model[Container, Plate, Filter], Model[Container, Vessel, Filter], Model[Item, Filter]}] | Automatic) | Null
FilterMaterial
The membrane material of the filter that should be used to remove impurities from the SamplesIn prior to starting the experiment.
Default Calculation: Resolves to an appropriate filter material for the given sample is Filtration is set to True.
Pattern Description: Cellulose, Cotton, Polyethylene, Polypropylene, PTFE, Nylon, PES, PLUS, PVDF, GlassFiber, GHP, UHMWPE, EPDM, DuraporePVDF, GxF, ZebaDesaltingResin, NickelResin, Silica, or HLB or Null.
PrefilterMaterial
The material from which the prefilter filtration membrane should be made of to remove impurities from the SamplesIn prior to starting the experiment.
Pattern Description: Cellulose, Cotton, Polyethylene, Polypropylene, PTFE, Nylon, PES, PLUS, PVDF, GlassFiber, GHP, UHMWPE, EPDM, DuraporePVDF, GxF, ZebaDesaltingResin, NickelResin, Silica, or HLB or Null.
FilterPoreSize
The pore size of the filter that should be used when removing impurities from the SamplesIn prior to starting the experiment.
Default Calculation: Resolves to an appropriate filter pore size for the given sample is Filtration is set to True.
Pattern Description: 0.008 micrometers, 0.1 micrometers, 0.2 micrometers, 0.22 micrometers, 0.45 micrometers, 1. micrometer, 1.1 micrometers, 2.5 micrometers, 6. micrometers, 20. micrometers, 30. micrometers, or 100. micrometers or Null.
PrefilterPoreSize
The pore size of the filter; all particles larger than this should be removed during the filtration.
Pattern Description: 0.008 micrometers, 0.1 micrometers, 0.2 micrometers, 0.22 micrometers, 0.45 micrometers, 1. micrometer, 1.1 micrometers, 2.5 micrometers, 6. micrometers, 20. micrometers, 30. micrometers, or 100. micrometers or Null.
FilterSyringe
Default Calculation: Resolves to an syringe appropriate to the volume of sample being filtered, if Filtration is set to True.
Pattern Description: An object of type or subtype Model[Container, Syringe] or Object[Container, Syringe] or a prepared sample or Null.
Programmatic Pattern: ((ObjectP[{Model[Container, Syringe], Object[Container, Syringe]}] | _String) | Automatic) | Null
FilterHousing
The filter housing that should be used to hold the filter membrane when filtration is performed using a standalone filter membrane.
Default Calculation: Resolve to an housing capable of holding the size of the membrane being used, if filter with Membrane FilterType is being used and Filtration is set to True.
Pattern Description: An object of type or subtype Model[Instrument, FilterHousing], Object[Instrument, FilterHousing], Model[Instrument, FilterBlock], or Object[Instrument, FilterBlock] or Null.
Programmatic Pattern: (ObjectP[{Model[Instrument, FilterHousing], Object[Instrument, FilterHousing], Model[Instrument, FilterBlock], Object[Instrument, FilterBlock]}] | Automatic) | Null
FilterIntensity
Default Calculation: Will automatically resolve to 2000 GravitationalAcceleration if FiltrationType is Centrifuge and Filtration is True.
Pattern Description: Greater than 0 revolutions per minute or greater than 0 standard accelerations due to gravity on the surface of the earth or Null.
Programmatic Pattern: ((GreaterP[0*RPM] | GreaterP[0*GravitationalAcceleration]) | Automatic) | Null
FilterTime
Default Calculation: Will automatically resolve to 5 Minute if FiltrationType is Centrifuge and Filtration is True.
FilterTemperature
The temperature at which the centrifuge chamber will be held while the samples are being centrifuged during filtration.
Default Calculation: Will automatically resolve to 22 Celsius if FiltrationType is Centrifuge and Filtration is True.
FilterContainerOut
The desired container filtered samples should be produced in or transferred into by the end of filtration, with indices indicating grouping of samples in the same plates, if desired.
Default Calculation: Automatically set as the PreferredContainer for the Volume of the sample. For plates, attempts to fill all wells of a single plate with the same model before using another one.
Pattern Description: An object of type or subtype Model[Container] or Object[Container] or a prepared sample or {Index, Container} or Null.
Programmatic Pattern: (((ObjectP[{Model[Container], Object[Container]}] | _String) | {GreaterEqualP[1, 1] | Automatic, (ObjectP[{Model[Container], Object[Container]}] | _String) | Automatic}) | Automatic) | Null
FilterAliquotDestinationWell
The desired position in the corresponding AliquotContainer in which the aliquot samples will be placed.
Default Calculation: Automatically resolves to A1 in containers with only one position. For plates, fills wells in the order provided by the function AllWells.
FilterAliquotContainer
The desired type of container that should be used to prepare and house the filter samples which should be used in lieu of the SamplesIn for the experiment.
Programmatic Pattern: ((ObjectP[Model[Container]] | {GreaterEqualP[1, 1] | (Automatic | Null), (ObjectP[{Model[Container], Object[Container]}] | _String) | Automatic}) | Automatic) | Null
FilterAliquot
The amount of each sample that should be transferred from the SamplesIn into the FilterAliquotContainer when performing an aliquot before filtration.
Default Calculation: Automatically set as the smaller between the current sample volume and the maximum volume of the destination container.
Pattern Description: All or greater than or equal to 1 microliter and less than or equal to 20 liters or Null.
FilterSterile
Default Calculation: Resolve to False if Filtration is indicated. If sterile filtration is desired, this option must manually be set to True.
Aliquoting
Aliquot
Indicates if aliquots should be taken from the SamplesIn and transferred into new AliquotSamples used in lieu of the SamplesIn for the experiment. Note that if NumberOfReplicates is specified this indicates that the input samples will also be aliquoted that number of times. Note that Aliquoting (if specified) occurs after any Sample Preparation (if specified).
AliquotAmount
Default Calculation: Automatically set as the smaller between the current sample volume and the maximum volume of the destination container if a liquid, or the current Mass or Count if a solid or counted item, respectively.
Programmatic Pattern: ((RangeP[1*Microliter, 20*Liter] | RangeP[1*Milligram, 20*Kilogram] | GreaterP[0*Unit, 1*Unit] | GreaterP[0., 1.] | All) | Automatic) | Null
TargetConcentration
The desired final concentration of analyte in the AliquotSamples after dilution of aliquots of SamplesIn with the ConcentratedBuffer and BufferDiluent which should be used in lieu of the SamplesIn for the experiment.
TargetConcentrationAnalyte
Default Calculation: Automatically set to the first value in the Analytes field of the input sample, or, if not populated, to the first analyte in the Composition field of the input sample, or if none exist, the first identity model of any kind in the Composition field.
Pattern Description: An object of type or subtype Model[Molecule], Model[Molecule, cDNA], Model[Molecule, Oligomer], Model[Molecule, Transcript], Model[Molecule, Protein], Model[Molecule, Protein, Antibody], Model[Molecule, Carbohydrate], Model[Molecule, Polymer], Model[Resin], Model[Resin, SolidPhaseSupport], Model[Lysate], Model[ProprietaryFormulation], Model[Virus], Model[Cell], Model[Cell, Mammalian], Model[Cell, Bacteria], Model[Cell, Yeast], Model[Tissue], Model[Material], or Model[Species] or Null.
AssayVolume
Default Calculation: Automatically determined based on Volume and TargetConcentration option values.
Pattern Description: Greater than or equal to 1 microliter and less than or equal to 20 liters or Null.
ConcentratedBuffer
The concentrated buffer which should be diluted by the BufferDilutionFactor in the final solution (i.e., the combination of the sample, ConcentratedBuffer, and BufferDiluent). The ConcentratedBuffer and BufferDiluent will be combined and then mixed with the sample, where the combined volume of these buffers is the difference between the AliquotAmount and the total AssayVolume.
Pattern Description: An object of type or subtype Model[Sample] or Object[Sample] or a prepared sample or Null.
BufferDilutionFactor
The dilution factor by which the concentrated buffer should be diluted in the final solution (i.e., the combination of the sample, ConcentratedBuffer, and BufferDiluent). The ConcentratedBuffer and BufferDiluent will be combined and then mixed with the sample, where the combined volume of these buffers is the difference between the AliquotAmount and the total AssayVolume.
Default Calculation: If ConcentratedBuffer is specified, automatically set to the ConcentratedBufferDilutionFactor of that sample; otherwise, set to Null.
BufferDiluent
The buffer used to dilute the aliquot sample such that ConcentratedBuffer is diluted by BufferDilutionFactor in the final solution. The ConcentratedBuffer and BufferDiluent will be combined and then mixed with the sample, where the combined volume of these buffers is the difference between the AliquotAmount and the total AssayVolume.
Default Calculation: Automatically resolves to Model[Sample, "Milli-Q water"] if ConcentratedBuffer is specified; otherwise, resolves to Null.
Pattern Description: An object of type or subtype Model[Sample] or Object[Sample] or a prepared sample or Null.
AssayBuffer
The buffer that should be added to any aliquots requiring dilution, where the volume of this buffer added is the difference between the AliquotAmount and the total AssayVolume.
Default Calculation: Automatically resolves to Model[Sample, "Milli-Q water"] if ConcentratedBuffer is not specified; otherwise, resolves to Null.
Pattern Description: An object of type or subtype Model[Sample] or Object[Sample] or a prepared sample or Null.
AliquotSampleStorageCondition
The non-default conditions under which any aliquot samples generated by this experiment should be stored after the protocol is completed.
Pattern Description: {AmbientStorage, Refrigerator, Freezer, DeepFreezer, CryogenicStorage, YeastIncubation, YeastShakingIncubation, BacterialIncubation, BacterialShakingIncubation, MammalianIncubation, ViralIncubation, CrystalIncubation, AcceleratedTesting, IntermediateTesting, LongTermTesting, UVVisLightTesting} or Disposal or Null.
DestinationWell
The desired position in the corresponding AliquotContainer in which the aliquot samples will be placed.
Default Calculation: Automatically resolves to A1 in containers with only one position. For plates, fills wells in the order provided by the function AllWells.
Pattern Description: Any well from A1 to H12 or list of one or more any well from A1 to H12 or any well from A1 to H12 entries or Null.
Programmatic Pattern: ((WellPositionP | {((Automatic | Null) | WellPositionP)..}) | Automatic) | Null
AliquotContainer
The desired type of container that should be used to prepare and house the aliquot samples, with indices indicating grouping of samples in the same plates, if desired. This option will resolve to be the length of the SamplesIn * NumberOfReplicates.
Default Calculation: Automatically set as the PreferredContainer for the AssayVolume of the sample. For plates, attempts to fill all wells of a single plate with the same model before aliquoting into the next.
Pattern Description: An object of type or subtype Model[Container] or Object[Container] or a prepared sample or Automatic or Null or {Index, Container} or list of one or more an object of type or subtype Model[Container] or Object[Container] or a prepared sample or Automatic or Null entries or list of one or more Automatic or Null or {Index, Container} entries.
Programmatic Pattern: (((ObjectP[{Model[Container], Object[Container]}] | _String) | (Automatic | Null) | {GreaterEqualP[1, 1] | (Automatic | Null), (ObjectP[{Model[Container], Object[Container]}] | _String) | (Automatic | Null)} | {((ObjectP[{Model[Container], Object[Container]}] | _String) | (Automatic | Null))..} | {({GreaterEqualP[1, 1] | (Automatic | Null), (ObjectP[{Model[Container], Object[Container]}] | _String) | (Automatic | Null)} | (Automatic | Null))..}) | Automatic) | Null
AliquotPreparation
Default Calculation: Automatic resolution will occur based on manipulation volumes and container types.
ConsolidateAliquots
Protocol Options
Organizational Information
Template
A template protocol whose methodology should be reproduced in running this experiment. Option values will be inherited from the template protocol, but can be individually overridden by directly specifying values for those options to this Experiment function.
Pattern Description: An object of type or subtype Object[Protocol] or an object of type or subtype of Object[Protocol] with UnresolvedOptions, ResolvedOptions specified or Null.
Programmatic Pattern: (ObjectP[Object[Protocol]] | FieldReferenceP[Object[Protocol], {UnresolvedOptions, ResolvedOptions}]) | Null
Name
A object name which should be used to refer to the output object in lieu of an automatically generated ID number.
Post Experiment
MeasureWeight
Indicates if any solid samples that are modified in the course of the experiment should have their weights measured and updated after running the experiment. Please note that public samples are weighed regardless of the value of this option.
MeasureVolume
Indicates if any liquid samples that are modified in the course of the experiment should have their volumes measured and updated after running the experiment. Please note that public samples are volume measured regardless of the value of this option.
ImageSample
Example Calls
Warnings and Errors
Messages (18)
ConflictingpHRange (1)
ConflictingTitratingAcidAndAmount (1)
ConflictingTitratingBaseAndAmount (1)
IncompatibleInstrument (1)
IncompatibleSample (2)
IncompatibleSampleInstrument (1)
InvalidTitrateCombo (2)
MaxVolumeExceeded (1)
Last modified on Tue 8 Oct 2024 13:50:16